4月16日晚20:00,“泉城夜宴·明湖秀”在大明湖北岸奇石馆前进行了今年的首次演出。首演效果良好,不少观众看过演出后,都觉得现场的震撼力超乎想象,意犹未尽。
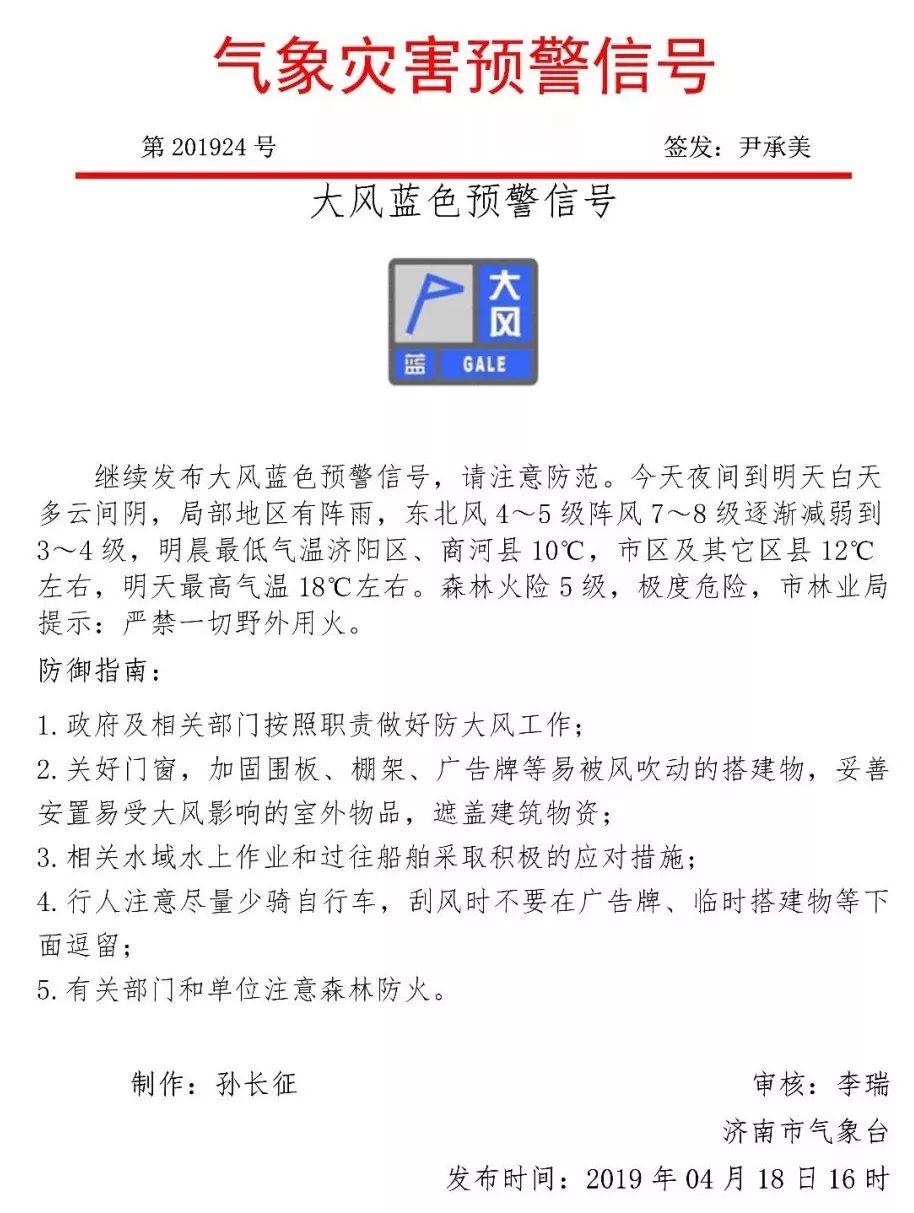
但因“泉城夜宴·明湖秀”演出为室外项目,观演效果和观演安全受天气情况影响较大。根据气象部门的最新预报,截止到4月18日16:00,我市在今晚20:00-21:00期间,东北风4-5级,阵风7-8级。因此,原定于今晚20:00的“泉城夜宴·明湖秀”演出取消,当日观演门票可全额退款。


已购票的观众可以按照退票流程凭原购票信息在相关渠道退款:
1.在“泉城夜宴明湖秀”微信商城购票,未线下换票的游客,可直接在微信商城上提交退票申请;
2.通过微信商城购票已线下换票的游客,以及在购票窗口购票的游客可在15个工作日内到大明湖东门、西南门的游客咨询服务中心退票;
(联系电话:0531-86092869,工作时间:9:30-17:00)
3.通过美团和携程平台购买18日演出门票的游客可拨打美团和携程客服电话统一进行退票;
(美团客服电话:10107888;携程客服电话:10106666)
4.通过济南市旅游服务中心线下网点购票的游客,可联系网点进行退票。
由此给观众带来的不便,我们深表歉意。“泉城夜宴·明湖秀”2019年的演出场次为每周二、四、五、六的20:00开演,观众可以继续关注“泉城夜宴·明湖秀”其他场次的精彩演出。

